![]() |
MODFLOW 6
version 6.8.0.dev0
USGS Modular Hydrologic Model
|
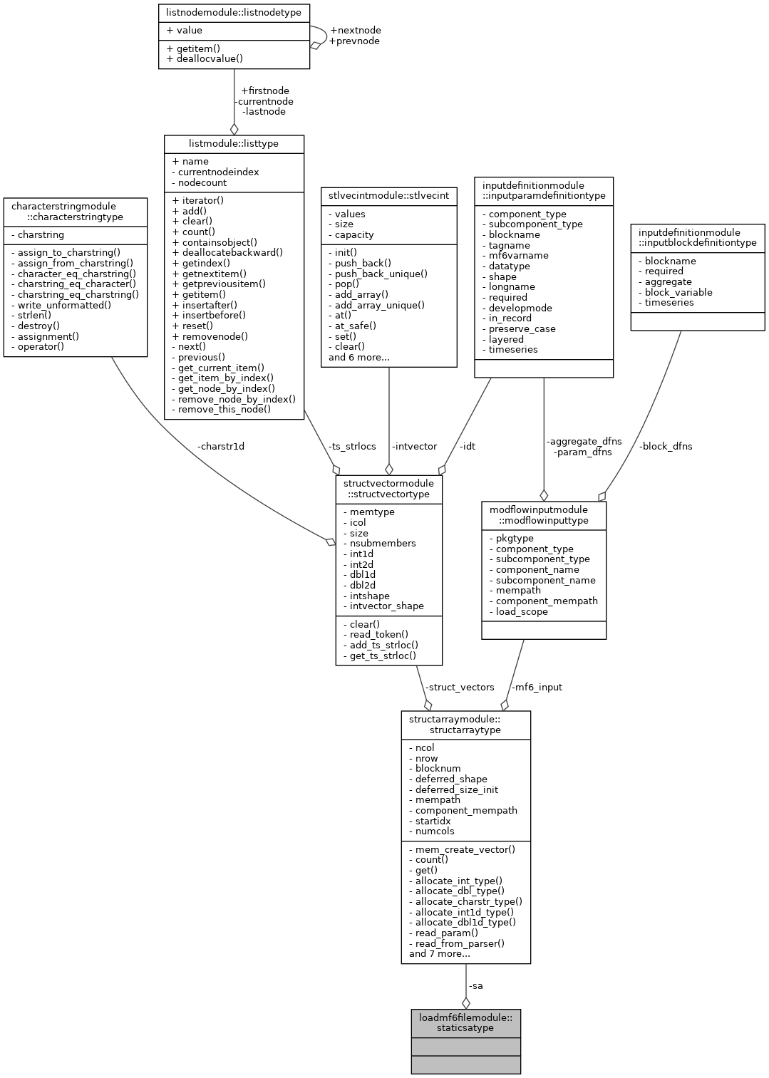
Fortran workaround for allocatable arrays of pointers; wraps a StructArray pointer for deferred TS linking. More...

Private Attributes | |
| type(structarraytype), pointer | sa => null() |
Definition at line 44 of file LoadMf6File.f90.
|
private |
Definition at line 45 of file LoadMf6File.f90.