![]() |
MODFLOW 6
version 6.8.0.dev0
USGS Modular Hydrologic Model
|
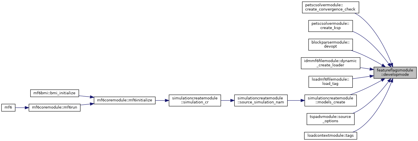
Disable development features in release mode.
Functions/Subroutines | |
| subroutine, public | developmode (errmsg, iunit) |
| Terminate if in release mode (guard development features) More... | |
| subroutine, public featureflagsmodule::developmode | ( | character(len=*), intent(in) | errmsg, |
| integer(i4b), intent(in), optional | iunit | ||
| ) |
Terminate the program with an error if the IDEVELOPMODE flag is set to 0. This allows developing features on the mainline while disabling them in release builds. An optional file unit may be specified to associate the feature with an input file.
Definition at line 20 of file FeatureFlags.f90.

